東京都江戸川区「二之江八幡町会」のホームページへようこそ。
ホーム > 町会からのお知らせ > 令和5年度 7月度定例役員会 報告

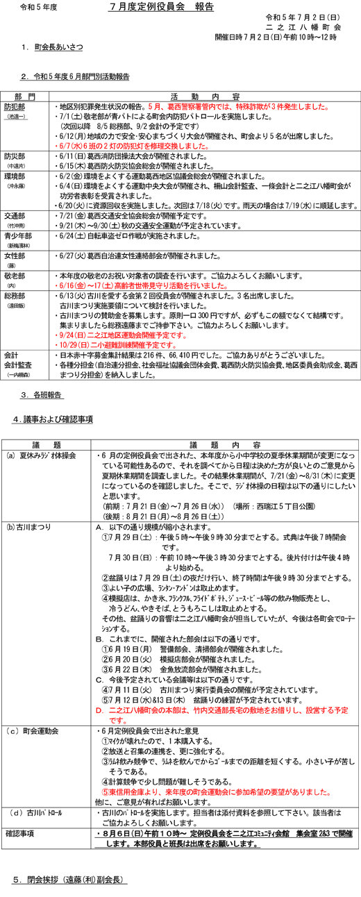
令和5年度 7月度定例役員会 報告

20230718_ninoehachiman_01.jpg

拡大版は、下の文字列をクリックしてPDFをダウンロードしてご覧ください。
⇒令和5年度 7月度定例役員会 報告(PDF)

コメント(0)

このページに対するコメントはまだありません。

コメント欄にはこの記事への感想等を投稿してください。
ご意見ご質問等はトップページの「お問い合わせ」からお願いいたします。

(コメントは管理者が承認するまで表示されません。)


(公開されません)