"町会いんふぉ"へようこそ!
「町会いんふぉ」がNHK総合で紹介されました!⇒詳細はこちらをご覧ください。
「町会いんふぉ」が中日新聞で紹介されました!⇒詳細はこちらをご覧ください。
地域の新着情報
-

令和8年度事業計画案
26/04/24 (赤塚番匠免町会)
-

泉ヶ丘自治会館 利用予定表(令和8年5月)
26/04/24 (泉ヶ丘自治会)
-

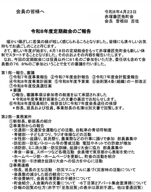
令和8年度定期総会開催報告(令和8年4月18日)
26/04/24 (赤塚番匠免町会)
-

令和8年春の交通安全運動実施報告(令和8年4月6日〜15日)
26/04/24 (東金町宮元自治会)
-

亀有防犯協会支部長会議
26/04/24 (東金町中央自治会)
-

春のクリーン作戦実施のお知らせ(令和8年5月23日)
26/04/24 (赤塚番匠免町会)
-

町会加入へのお願い
26/04/24 (本木西町会)
-

太三子ども会新メンバー募集![太平三丁目町会]/墨田区
26/04/24 (地域のニュース、お知らせ)
-

神輿渡御(令和8年4月26日)[関原二丁目南町会]/足立区
26/04/24 (地域のニュース、お知らせ)
-

モニュメントエリア&三角地防草シート張りの写真(令和8年4月)
26/04/23 (手賀の杜自治会)
-

会員名簿が完成いたしました(令和8年5月版)
26/04/23 (伊興中央町会)
-

石浜一丁目町会地域図
26/04/23 (石浜一丁目町会)
-

防犯対策
26/04/23 (浜野町内会)
-

モニュメントエリア草刈り&防草シート張りの写真(令和8年3月)
26/04/23 (手賀の杜自治会)
-
地域を愛するスポンサー様のご紹介
26/04/22 (伊興中央町会)
-

半田稲荷神社祭礼後の鉢洗い開催報告(令和8年4月12日)
26/04/22 (東金町中央自治会)
-

令和8年度の行事計画
26/04/22 (浜野町内会)
-

環境をよくする運動東部地区大会安全・安心まちづくり運動(令和8年5月16日~23日)
26/04/22 (今井町会)
-
令和7年度定期総会議事録
26/04/22 (ユーカリ殖産自治会)
-

避難方法(避難方法・津波一時避難所・高潮時)
26/04/22 (浜野町内会)
-
令和8年度第1回幹事会資料
26/04/21 (ユーカリ殖産自治会)
-
令和8年4月定例会
26/04/21 (東金町宮元自治会)
-

浜野町防災マップ
26/04/21 (浜野町内会)
-

令和7年度 自治会法人谷口自治会 第29回通常総会開催報告(令和8年4月5日)
26/04/21 (谷口自治会)
-

スクエアーダンス新メンバー募集
26/04/21 (ユーカリ殖産自治会)
-

親睦バス旅行のお知らせ[宮元自治会婦人部から](令和8年6月14日)
26/04/21 (東金町宮元自治会)
-

水路清掃が行われました(令和8年4月19日)
26/04/21 (西浦町会)
-

第40回 原市七区落語会(令和8年5月23日)
26/04/21 (原市地区第七区)
-

廃品回収廃止について[みやもと子ども会からのお知らせ]
26/04/21 (東金町宮元自治会)
-

親子消火放水訓練体験会参加者募集(令和8年6月14日)
26/04/21 (下篠崎町会)